-
Sie haben noch keine Artikel in Ihrem Warenkorb.
Startseite
»
Hersteller
»
Victron Energy
»
Lade-Wechselrichter-Kombinationen
»
Victron EasyPlus Compact 12/1600/70-16 230V
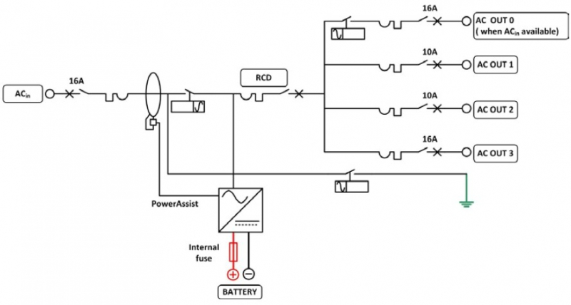
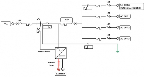
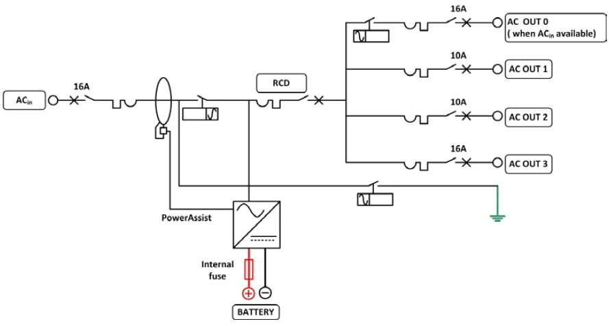
Das Victron EasyPlus Compact 12/1600/70-16 ist ein kompaktes Energieversorgungssystem, das Wechselrichter, Batterieladegerät, Transferschalter und Wechselstromverteilung in einem Gerät vereint. Ziel ist eine vollständig integrierte Lösung mit reduziertem Installationsaufwand.
Der integrierte Sinus-Wechselrichter liefert 230 V AC für typische Verbraucher, während das 70 A Ladegerät die angeschlossene Batterie automatisch und adaptiv lädt. Zusätzlich ist eine Erhaltungsladung für eine Starterbatterie integriert.
Das System verfügt über die PowerAssist-Funktion, die bei begrenzter Land- oder Generatorleistung automatisch zusätzliche Energie aus der Batterie bereitstellt und so Überlastungen vermeidet.
Die integrierte AC-Verteilung umfasst einen Fehlerstromschutzschalter sowie mehrere abgesicherte Ausgänge. Ein Ausgang ist so geschaltet, dass er nur bei anliegendem Land- oder Generatorstrom aktiv ist.
Durch den integrierten Transferschalter erfolgt eine unterbrechungsfreie Umschaltung zwischen Netz-, Generator- und Wechselrichterbetrieb.
Das EasyPlus ist für Anwendungen konzipiert, bei denen eine kompakte Komplettlösung mit minimalem Installationsaufwand gewünscht ist, z. B. in Booten, Reisemobilen oder kleinen Offgrid-Systemen.
- Batteriespannung: 12 V DC
- Wechselrichterleistung: 1600 VA
- Spitzenleistung: 3000 W
- Ausgangsspannung: 230 V AC (Sinus)
- Batterieladegerät: 70 A
- Erhaltungsladung Starterbatterie: 4 A
- PowerAssist: ja
- Ladecharakteristik: 4-stufig adaptiv
- Transferschalter: integriert
- AC-Verteilung:
- FI-Schutzschalter 30 mA / 16 A
- 4 AC-Ausgänge
- Absicherung: 2× 10 A, 2× 16 A
- 1 Ausgang nur bei vorhandenem AC-Eingang aktiv
- Umschaltung: unterbrechungsfrei
- Abmessungen (H × B × T): 510 × 214 × 110 mm
- Gewicht: 11,7 kg
Das EasyPlus ist eine Komplettlösung für kleinere bis mittlere 12V-Systeme, bei denen mehrere Einzelkomponenten ersetzt werden sollen.
Typische Einsatzbereiche:
- Boote mit begrenztem Platz
- Reisemobile mit zentraler Stromversorgung
- kompakte Offgrid-Systeme
Vorteil gegenüber MultiPlus:
- integrierte AC-Verteilung und FI
- deutlich geringerer Installationsaufwand
- vorkonfektionierte Anschlüsse
Einschränkung:
- weniger flexibel als modulare Systeme
- auf definierte Leistungsklasse festgelegt
- Victron EasyPlus Compact 12/1600/70-16
- integrierte AC-Verteilung
- integrierter FI-Schutzschalter
- Batteriekabel
- Temperatursensor
- Dokumentation
0,0
Leider sind noch keine Bewertungen vorhanden. Seien Sie der Erste, der das Produkt bewertet.
Hersteller Informationen
VICTRON ENERGY
Victron Energy B.V.
De Paal 35
1351 JG Almere
Niederlande
E-mail: sales@victronenergy.com
http://www.victronenergy.de